1. Электроника
  2. ЭЛЕКТРОНИКА и бытовая ТЕХНИКА
  3. Печатные платы, модули
  4. Модули

Biały Zegar ,Zielone Cyfry 2cm z obudową DIY



#товара: 12879369142

Все товары продавца: Dikson_xxx

Состояние Новый

Счет-фактура Я выставляю счет-фактуру НДС

Производитель неизвестный производитель

Модель Biały zegar ,Niebieskie Cyfry 2cm

Тип другой

Код производителя Biały zegar ,Niebieskie Cyfry 2cm

Количество 4 штук

  • Количество

  • Проблемы? Сомнения? Вопросы? Задайте вопрос!

    Biały zegar , Zielone  Cyfry

    wysokość 2cm z obudową

    do samodzielnego montażu,

    lutowania.

    Funkcje: precyzyjny pomiar czasu, wyświetlacz temperatury, ustawienie zegara, alarm.

    Zasilanie 5V kabel w komplecie.

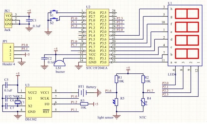
    Инструкция:

    На макетах напечатана Схема монтажа на плате. Нужно обратить внимание на полярность светодиоды более длинная ножка-плюс, большинство элементов имеют описанные параметры на корпусе. Резисторы они могут иметь маркировку полосы их сопротивление и допуск можно прочитать с помощью калькуляторов доступны в интернете или путем измерения с помощью измерителя. в зависимости от макета, мы сначала собираем самые маленькие элементы.

    • Każda regulacja wymaga naciśnięcia przycisku SET, aby ustawić różne ustawienia 8 razy, a przycisk SET 9 razy, aby powrócić do normalnego czasu chodzenia.
    • Regulacja czasu: naciśnij raz SET, czas miga, naciśnij przycisk ADD, aby dostosować
    • Regulacja: naciśnij ponownie SET, pozycja miga, naciśnij ADD, aby wyregulować
    • Podczas regulacji budzika: naciśnij ponownie przycisk SET, alarm zacznie migać, naciśnij przycisk dodaj, aby zmodyfikować budzik.
    • Dostosuj budzik: naciśnij ponownie przycisk SET, alarm zacznie migać, naciśnij przycisk dodaj, aby zmienić czas alarmu.
    • Ustawić alarm, aby włączyć i wyłączyć: naciśnij przycisk Set przycisk ponownie, czas alarmu, pozycję alarmu nie miga, naciśnij przycisk dodaj, aby oświetlić niższe left corner (w razie alarmu straż jest otwarty), następnie naciśnij przycisk dodaj do prawego dolnego rogu (alarm wyłączony)
    • Dostosuj czas raportu: naciśnij ponownie przycisk SET, miga czas rozpoczęcia godziny, naciśnij przycisk plus, aby zmienić czas rozpoczęcia raportu godzinowego (jeśli jest on ustawiony na 6, jest to godzinny start o godzinie 6 rano) A następnie naciśnij przycisk SET. Czas zatrzymania miga, naciśnij przycisk dodaj, aby wyregulować (jeśli dostosujesz się do 20, nie zgłosisz po 8:00 wieczorem, nie wpłynie to na sen)
    • Ustaw raport godzinowy, aby otworzyć i zamknąć: naciśnij ponownie przycisk Set, cały punkt zgłasza czas rozpoczęcia, a czas zatrzymania nie będzie migać. Naciśnij przycisk dodaj, prawy dolny róg zaświeci się (zgłaszany jest cały punkt), a następnie naciśnij pod przyciskiem dodaj, prawy dolny róg jest wyłączony (deklaracja pełnego punktu)

    Корзина 0